GL Robotics
首页
博客
教程
实践项目
Motion Planning Simulator
返回教程列表
ACT算法入门
从零开始学习ACT(Action Chunking with Transformers)算法
2 篇教程
文章列表
1
1.开篇:ACT的CVAE架构解析
深入学习Action Chunking with Transformers (ACT)算法,从机器人操作的误差累积问题出发,详细解析动作分块、时间平滑和CVAE等关键技术,并通过代码实践理解ACT的完整实现。
17 分钟
阅读
2
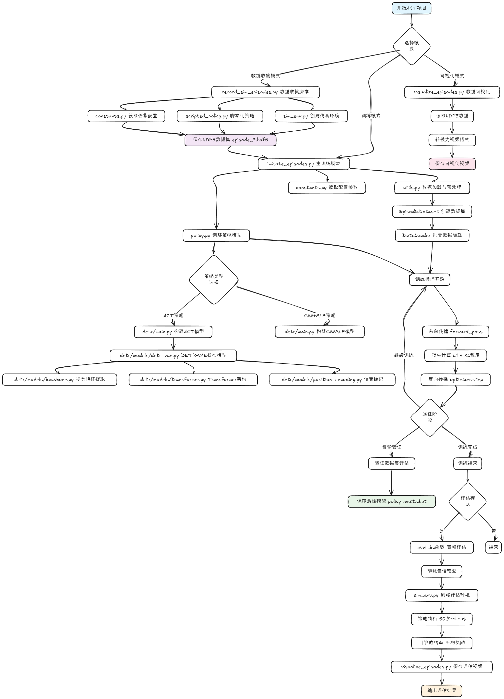
2.ACT的代码总览
ACT代码总览,万里长征第一步,开始看代码
12 分钟
阅读